
实际上,自《化妆品监督管理条例》起草实施、相应一系列配套二级法规的征求意见稿和落实,以及企业、产品乃至第三方检测机构的飞行检查,就已经看出国家相关部门对化妆品行业严格规范管理的决心,并敲响了警钟。而如何确保行业高质量、健康有序发展,成为企业们的当务之急。
01
三规齐发,安全、功效再添保障
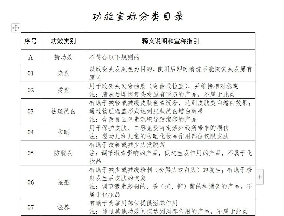
1.《化妆品分类规则和分类目录》
国家药监局称,自2021年5月1日起,化妆品注册人、备案人申请特殊化妆品注册或者进行普通化妆品备案时,应当依据《分类规则》填报产品分类编码;
2021年5月1日前已经取得注册或者完成备案的化妆品,化妆品注册人、备案人应当于2022年5月1日前,通过化妆品注册备案信息服务平台补充提供产品分类编码。
《分类规则》按照化妆品的功效宣称、作用部位、产品剂型、使用人群,同时考虑使用方法,制定了相应规则和目录。功效宣称分类目录中,除了新功效以外,还包含染发、烫发、祛斑美白、防晒等26个功效;根据作用部位,除了新功效外,还包含、头发、体毛、眼部、口唇等10个功效;根据使用人群,则分为新功效和婴幼儿、儿童、普通人群这四类;产品剂型包括膏霜乳、液体、凝胶等11个剂型,不属于这些范畴的归为“其他”;使用方法则主要是淋洗和留驻。

《分类规则》规定,化妆品应当根据分类目录依次选择对应序号,各组目录编码之间用“-”进行连接,形成完整的产品分类编码。同一产品具有多种功效宣称、作用部位、使用人群或者产品剂型的,可选择多个对应序号,各序号应当按顺序依次排列,序号之间用“/”进行连接。
功效宣称、作用部位或者使用人群编码中出现字母的,应当判定为宣称新功效的化妆品。包含两个或者两个以上必须配合使用或者包装容器不可拆分的独立配方的化妆品,按一个产品进行分类编码。
本办法自2021年5月1日起施行。
2. 《化妆品安全评估技术导则》
国家药监局称,自2022年1月1日起,化妆品注册人、备案人申请特殊化妆品注册或者进行普通化妆品备案前,必须依据《技术导则》的要求开展化妆品安全评估,提交产品安全评估资料。《技术导则》还提供了化妆品产品安全评估报告的完整版和简化版示例。在2024年5月1日前,化妆品注册人、备案人可以按照《技术导则》相关要求,提交简化版产品安全评估报告。
《技术导则》适用于化妆品原料和产品的安全评估。
原料的安全评估按照风险评估程序对化妆品原料和/或其可能存在的风险物质进行评估,使用《技术规范》中的限用组分、准用防腐剂、准用防晒剂、准用着色剂和准用染发剂列表中的原料应满足《技术规范》要求。另外,对于复配原料,必须说明每个组成成分的分子结构式和相对分子量。
化妆品产品的安全评估应以暴露为导向,结合产品的使用方式、使用部位、使用量、残留等暴露水平,对化妆品产品进行安全评估。完成化妆品产品的安全评估后,需要排除化妆品产品皮肤不良反应的,在满足伦理要求的前提下可以进行人体皮肤斑贴试验或人体试用试验。产品配方除着色剂或香料的种类或含量不同外,基础配方成分含量、种类相同,且系列名称相同的产品,可以参考已有的资料和数据,只对调整组分进行评估,并确保产品安全。
另外,对于儿童化妆品,原则上不允许使用以祛斑美白、祛痘、脱毛、除臭、去屑、防脱发、染发、烫发为目的的原料,如因其他目的使用可能具有上述功效的原料时,需对使用的必要性及针对儿童化妆品使用的安全性进行评价。并不鼓励使用基因技术、纳米技术等新技术制备的原料。
值得注意的是,化妆品安全评估报告,需提供产品配方的全部原料,并按含量递减顺序排列,还需明确标注成分含量百分比。
本办法自2021年5月1日起施行。
3. 《化妆品功效宣称评价规范》
国家药监局称,自2022年1月1日起,化妆品注册人、备案人申请特殊化妆品注册或者进行普通化妆品备案的,应当依据《规范》的要求对化妆品的功效宣称进行评价,并在国家药监局指定的专门网站上传产品功效宣称依据的摘要;
2021年5月1日前已取得注册或者完成备案的化妆品,化妆品注册人、备案人应当于2023年5月1日前,按照《规范》要求,对化妆品的功效宣称进行评价,并上传产品功效宣称依据的摘要;
2021年5月1日至2021年12月31日期间取得注册或者完成备案的化妆品,化妆品注册人、备案人应当于2022年5月1日前,按照《规范》要求,对化妆品的功效宣称进行评价,并上传产品功效宣称依据的摘要。
本规范所称化妆品功效宣称评价,是指通过文献资料调研、研究数据分析或者化妆品功效宣称评价试验等手段,对化妆品在正常使用条件下的功效宣称内容进行科学测试和合理评价,并作出相应评价结论的过程。
值得注意的是,能够通过视觉、嗅觉等感官直接识别的,或者通过简单物理遮盖、附着、摩擦等方式发生效果且在标签上明确标识仅具物理作用的功效宣称,可免予公布产品功效宣称依据的摘要。
具有抗皱、紧致、舒缓、控油、去角质、防断发和去屑功效的化妆品,应当通过化妆品功效宣称评价试验方式,可以同时结合文献资料或研究数据分析结果,进行功效宣称评价。具有祛斑美白、防晒、防脱发、祛痘、滋养和修护功效的化妆品,应当通过人体功效评价试验方式进行功效宣称评价。

02
高要求、高责任、高风险
不论是安全性还是功效性等方面,这三则文件的出台,都给化妆品给予了更为明确和科学的指导原则和方向,对产品的管控更为严格。因为,很多业内人士都表示,在这样的高要求之下,很多小企业和不法企业将被淘汰掉。
除此之外,也有人表示,做功效评价和质量负责相关领域的人和企业,会迎来较好的发展机遇。毕竟在安全和功效成为核心的当下,第三方检测机构会更加被需要,但是昂贵的检测费用,也让很多企业面临较大压力。
就拿中山大学附属第三医院化妆品评价中心的检测费用来看,祛痘参考价格16万,防脱发24万,宣称无泪配方7.5万,祛斑美白高达27万。

不过,《化妆品功效宣称评价规范》第六条也表示,化妆品注册人、备案人可以自行或者委托具备相应能力的评价机构,按照化妆品功效宣称评价项目要求,开展化妆品功效宣称评价。根据评价结论编制并公布产品功效宣称依据的摘要。对此,有人表示,只要自己有能力,并且是科学严谨的,无需第三方也可做。目前,对这一点,大家还尚存争议。
但不可否认的是,从药监局接二连三对第三方检测机构进行抽检,足以看出国家事前铺路,在功效检测被更加需要和严谨的同时,第三方同样要做到科学、公正和权威。
比如在化妆品安全评估人员的要求上,《化妆品安全评估技术导则》明确指出,化妆品安全评估人员要具有医学、药学、生物学、化学或毒理学等化妆品质量安全相关专业知识,了解化妆品成品或原料生产过程和质量安全控制要求,并具有5年以上相关专业从业经历;能查阅和分析化学、毒理学等相关文献信息,分析、评估和解释相关数据等。
不论如何,法规虽然更加严格,对企业压力更大,但从另一个角度来说,对合法合规的企业或许是一大利好,优胜劣汰是市场竞争的自然法则,做真实有效产品的企业,在更为规范的市场中,势必会更具优势。
